汽車制造
產品概述
product description
查看大圖
HNC-808DiM加工中心數控系統
銑床、加工中心數控裝置HNC-808D系列銑床數控系統是基于成熟的華中8型數控系統平臺開發的總線式數控裝置,產品穩定可靠;采用全鋁合金外框,造型簡潔大方;硬件平臺升級,整體硬件性能提升50%;采用新平臺軟件,定制化的軟件開發更加簡便快捷;MCP面板分體式結構,模塊化設計,可支持客制化;10.4寸高亮液晶顯示屏;支持NCUC、EtherCAT兩種總線。
使用說明下載產品特點
Features1、更高的加工效率、更好的表面加工質量
運用獨有的高速高精控制技術,幫助用戶提升加工質量,提高加工效率,為用戶提供高精模具、汽車零部件、五金、3C等產品的加工優化解決方案。


2、開機不用熱機的機床——基于傳感器的熱誤差補償技術
通過HIO模塊外接溫度傳感器,監控機床溫度敏感點溫度變化,并結合機床溫度敏感點的升溫曲線和降溫曲線,形成機床熱變形的補償結果,提高機床精度的熱穩定性。
?


3、無微不至的機床健康呵護——iNC-Cloud遠程運維平臺
華中數控云管家(iNC-Cloud)是面向數控機床用戶、數控機床/系統廠商打造以數控系統為中心的智能化、網絡化服務平臺。
無論何時何地,只需移動終端,所有信息盡在掌握。讓用戶隨時了解設備生產狀態、生產效率、產量統計、報警信息等,享受專業、智能、安全的跟蹤服務,分享制造過程中生產管理、設備維護等先進經驗,從而提高企業核心競爭力。

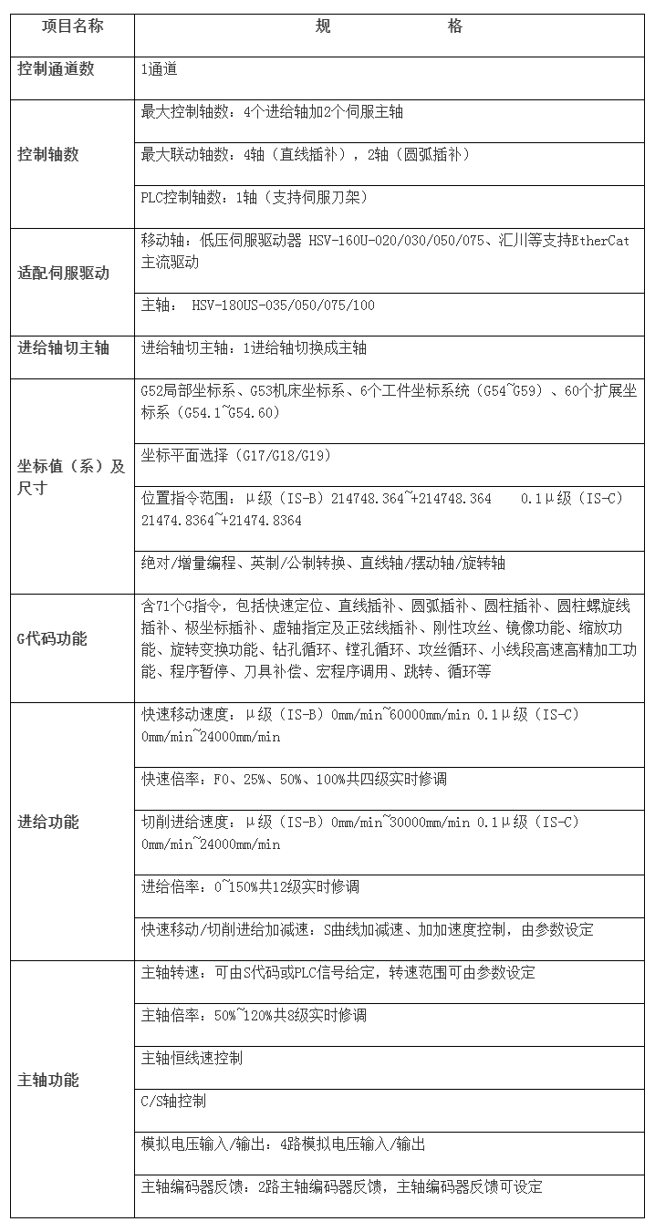
產品參數
Product parameters
產品尺寸
Product Size
應用案例
Application Cases

